Managing Artificial Intelligence Projects: Framework for Success. Part 2


Proposed framework for managing AI projects

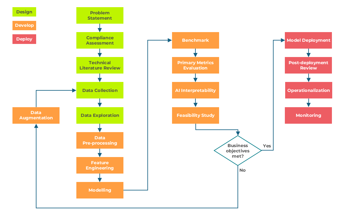
Figure 1 provides a comprehensive overview of the AI life cycle, illustrating its three primary phases: design, develop, and deploy, represented by different colours. Each phase necessitates distinct human expertise. In the design phase, senior machine learning scientist or senior data scientist, usually a seasoned professional with extensive experience, is responsible for problem formulation and conceptualizing solutions. This involves identifying representative data and navigating through the initial stages of the life cycle before handing off a well-defined problem formulation, solution description, and representative data to the development team. For example, in a healthcare project aimed at predicting patient readmission rates, a senior ML/data scientist would start by reviewing relevant medical literature, consulting with healthcare professionals, and analysing patient data to create a robust problem formulation and a conceptual AI model.

In the develop phase, a data scientist, typically possessing deep technical expertise in AI algorithms and model development, takes over. This role is often junior to the professional in the design phase and focuses on the technical intricacies of transforming the conceptual model into a workable prototype. For instance, in an e-commerce recommendation system, data scientists might implement various machine learning algorithms to analyse customer behaviour and refine the recommendation model.

Figure 1. Proposed Framework for managing AI projects

The final phase, deploy, is managed by a machine learning engineer, often with a background in DevOps. This role involves converting the prototype model into a deployable service or solution accessible to all stakeholders. Skills in software development, IT operations, and the unique requirements of deploying AI models are crucial. For example, in a financial fraud detection system, an ML engineer would ensure the AI model is seamlessly integrated into the bank's transaction systems, enabling real-time fraud detection.

Depending on the project's size and scope, multiple experts may be required across these roles. Additionally, secondary enabling roles such as ethicists, project managers, domain experts, legal counsel, data engineers, cloud architects and cloud administrators enrich the project by adding value, inclusivity, and quality.

The following subsections detail the 17 stages of the AI life cycle. The execution of these stages varies based on the project's nature, timelines, organizational data maturity, and AI expertise. Even if only a subset of these stages is necessary, it is vital to address and document each stage thoroughly to ensure the AI project's successful completion.

 

By Yesbol Gabdullin, Senior Data Scientist, MSc in Artificial Intelligence, MRes in Engineering, BEng in Electronics and Control Engineering, Microsoft Certified


The article was written for the Forecasting the Future of AI Applications in the Built Environment session of the Project Controls Expo 2024.

Previous
Previous

Managing Artificial Intelligence Projects: Framework for Success. Part 3

Next
Next

Managing Artificial Intelligence Projects: Framework for Success. Part 1